Lompat ke konten Lompat ke sidebar Lompat ke footer

contoh manual operasi kerja sop Sop prosedur operasional standar pekerjaan genset menghidupkan peralatan

Cie yang tiba-tiba jadi kepo tentang perusahaan dan SOP ya. Jangan-jangan lagi cari bahan buat ngasih bocoran ke temen yang lagi kerja disana?

Contoh Sop Perusahaan Format Word / Standar Operasional Prosedur Sop

Ayo ayo yang lagi butuh contoh SOP perusahaan, nih aku ada bahan yang bisa kamu coba. Ada gambaran SOP perusahaan dan juga format word-nya loh. Jangan lupa diadaptasi dan disesuaikan dengan SOP perusahaan masing-masing ya.

Contoh Sop Perusahaan Format Word / Standar Operasional Prosedur Sop

Bahan-bahannya:

  1. PC/Laptop
  2. Koneksi internet yang lancar
  3. Kopi atau minuman favoritmu

Petunjuk:

  1. Buka link berikut: https://i1.wp.com/images.sampletemplates.com/wp-content/uploads/2017/04/Equipment-Maintenance.jpg
  2. Silakan unduh atau save as untuk mendownload.
  3. Buka file dengan Microsoft Word atau Software sejenisnya.
  4. Adaptasi dan sesuaikan dengan SOP perusahaan masing-masing.

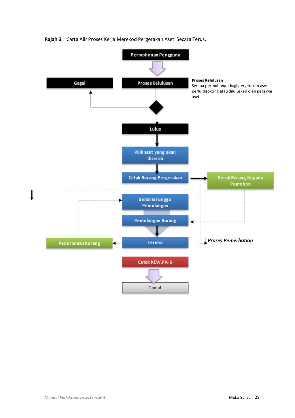
009 manual perlaksanaan sop

Kamu mungkin udah ngerasa jenuh dengan SOP yang itu-itu aja. Emangnya SOP cuma berbentuk itu aja sih? Ayo cek contoh nih, udah pasti beda dari SOP biasa, karena ini manual perlaksanaan SOP.

009 manual perlaksanaan sop

Bahan-bahannya:

  1. Smartphone dengan koneksi internet yang lancar (biar bisa baca di mana aja)
  2. Cemilan atau snack favorit, biar ga boring.

Petunjuk:

  1. Buka link berikut: https://image.slidesharecdn.com/009manualperlaksanaansop-150513035746-lva1-app6891/95/009-manual-perlaksanaan-sop-41-638.jpg?cb=1431489569
  2. Baca dan pahami materinya secara seksama.
  3. Sesuaikan dengan SOP perusahaan masing-masing.

Bahagian 2 contoh manual pjkm

Eh, ada yang juga cari contoh manual PJKM? Aku punya nih, cekidot!

Bahagian 2 contoh manual pjkm

Bahan-bahannya:

  1. PC/Laptop atau Smartphone
  2. Koneksi internet yang lancar
  3. Cemilan atau minuman favorit, supaya ga bosan.

Petunjuk:

  1. Buka link berikut: http://image.slidesharecdn.com/bahagian2-contohmanualpjkm-110703054541-phpapp02/95/bahagian-2-contoh-manual-pjkm-18-728.jpg?cb=1309671975
  2. Baca dan pahami seluruh materinya sampai habis.
  3. Sesuaikan dengan SOP perusahaan masing-masing.

Yaudah, itu aja dulu deh bocoran contoh SOP perusahaan yang bisa aku bagikan. Jangan lupa diadaptasi dan disesuaikan ya, oh iya kalau udah jadi SOP-nya jangan lupa di-shrek ke aku ya!

If you are looking for BELIA BERSATU SUARA: Standard Operating Procedure ( O.S.P ) you've came to the right web. We have 15 Images about BELIA BERSATU SUARA: Standard Operating Procedure ( O.S.P ) like 009 manual perlaksanaan sop, SOP Adalah Pedoman dan Panduan Kerja, Ini Contohnya and also Pembuatan dan Pelaksanaan Prosedur Kerja Standar Untuk Pengendalian. Here you go:

BELIA BERSATU SUARA: Standard Operating Procedure ( O.S.P )

BELIA BERSATU SUARA: Standard Operating Procedure ( O.S.P ) beliabersatusuara.blogspot.com

sop procedure itu maksud melayu mesin belia susu grafis nadi denyutan

SOP Adalah Pedoman Dan Panduan Kerja, Ini Contohnya

SOP Adalah Pedoman dan Panduan Kerja, Ini Contohnya manajemenkeuangan.net

sop prosedur operasional standar pekerjaan genset menghidupkan peralatan

√ Contoh Sop Perusahaan Dagang

√ Contoh Sop Perusahaan Dagang www.wanitabaik.com

sop contoh perusahaan laporan rugi dagang membuatnya lengkap pengusaha tulisan laba

Contoh Surat Sop Kerja - MarksrHerrera

Contoh Surat Sop Kerja - MarksrHerrera marksrherrera.blogspot.com

Contoh Sop Perusahaan Format Word / Standar Operasional Prosedur Sop

Contoh Sop Perusahaan Format Word / Standar Operasional Prosedur Sop eduonlinedemocrat.blogspot.com

Contoh SOP Perusahaan Serta Cara Membuatnya - Tambah Pinter

Contoh SOP Perusahaan Serta Cara Membuatnya - Tambah Pinter tambahpinter.com

sop pribadi dokumentasi

SOP Produksi | 12 Contoh Document Full Form

SOP Produksi | 12 Contoh Document Full Form manajemenkeuangan.net

produksi sop pengiriman operasional prosedur departemen standar umum

SOP Adalah Pedoman Dan Panduan Kerja, Ini Contohnya

SOP Adalah Pedoman dan Panduan Kerja, Ini Contohnya manajemenkeuangan.net

sop prosedur standar operasional operasi peralatan listrik kalibrasi genset penerimaan alat pekerjaan penanggung jawab organisasi keuangan tenaga

Contoh Sop Pekerjaan Konstruksi Pdf

Contoh Sop Pekerjaan Konstruksi Pdf www.memberiartikel.my.id

Pembuatan Dan Pelaksanaan Prosedur Kerja Standar Untuk Pengendalian

Pembuatan dan Pelaksanaan Prosedur Kerja Standar Untuk Pengendalian healthsafetyprotection.com

prosedur sop kimia pembuatan standar pengendalian pelaksanaan bahaya brk

Download PDF : Prosedur Identifikasi Peraturan Perundang-undangan Dan

Download PDF : Prosedur Identifikasi Peraturan Perundang-undangan dan prashetyaquality.com

undangan k3 peraturan prosedur identifikasi perundang persyaratan umum kesehatan perusahaan pelatihan keselamatan aturan sampul memuat sebagai penerapan alir

009 Manual Perlaksanaan Sop

009 manual perlaksanaan sop www.slideshare.net

sop perlaksanaan

Sop Kesehatan Dan Keselamatan Kerja (k3) By Arfak Indra - Issuu

Sop kesehatan dan keselamatan kerja (k3) by Arfak Indra - Issuu issuu.com

sop keselamatan kesehatan k3

009 Manual Perlaksanaan Sop

009 manual perlaksanaan sop www.slideshare.net

sop perlaksanaan

Bahagian 2 Contoh Manual Pjkm

Bahagian 2 contoh manual pjkm www.slideshare.net

bahagian pjkm

Bahagian 2 contoh manual pjkm. 009 manual perlaksanaan sop. √ contoh sop perusahaan dagang


Posting Komentar untuk "contoh manual operasi kerja sop Sop prosedur operasional standar pekerjaan genset menghidupkan peralatan"